研晟考研-以研促教,研精毕智,厚德载晟!
24小时报名热线
17800217637

2024年北京师范大学工商管理硕士MBA招生简章

作者:研晟考研
2023-08-13 09:26:19
482
来源:北京师范大学
收藏

研晟考研,专注清华北大等985/211名校考研辅导,拥有完善的服务团队,专属定制化的考研备考规划,力争实现每位学子的考研梦、名校梦。

关于院校


北京师范大学经济与工商管理学院始建于1979年,是中国师范类大学中成立最早的经管学院之一。依托北京师范大学百余年的历史底蕴和文化积淀,学院以“经邦济世、励商弘文”为使命,以“具有人文底蕴和国际影响的一流经管学院”为愿景,以“多元、包容、创新、责任”为价值观,致力于创办将经管教育、人文素养和社会责任有机结合的办学模式。

2016年,学院顺利通过欧洲的EQUIS国际认证,其中MBA项目在全部评估指标中均达到或超过质量认证标准,2019年顺利通过再认证。在教育部学位与研究生教育发展中心发布的2016年一级学科评估(第四轮)结果中,理论经济学获评A类学科。在QS发布的2021年学科排名中,商业与管理研究学科位列中国大陆高校第11位,经济学与计量经济学科、会计与金融学科位列第12位。在THE发布的2022年度泰晤士高等教育中国学科评级,应用经济学、工商管理获评A。学院整体、特别是MBA项目的教育质量和国际化办学水平得到国内外同行的广泛认可。

MBA

●   中国师范类大学 

最早 获批MBA项目培养权的高校之一

优势明显特色鲜明 的专业方向体系 

    数字企业管理

    金融与会计

    管理咨询

    人力资源管理与应用心理

    教育运营与管理

    文化创意产业管理    

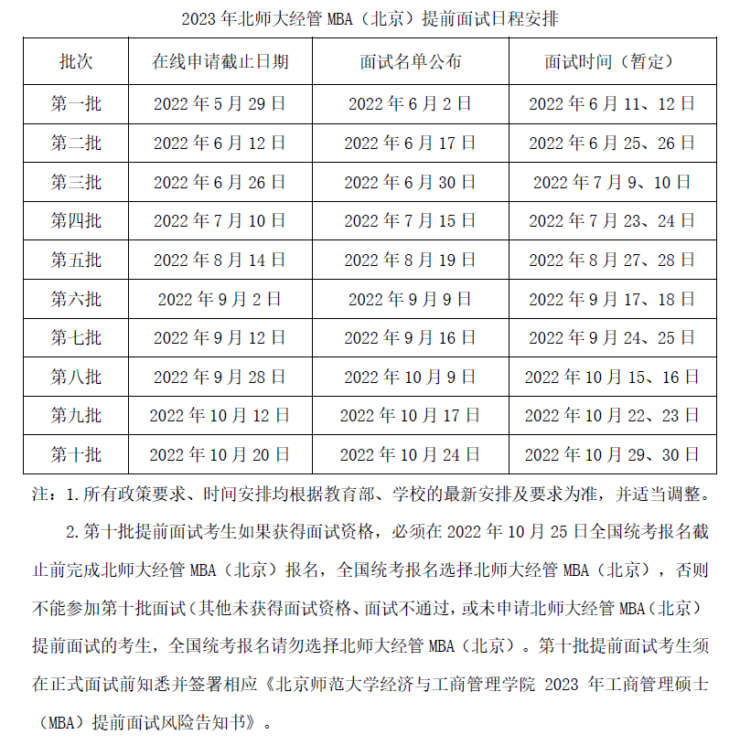
提前面试批次与时间安排

图片

图片

提前面试主要流程

图片

  ●  报考北师大经管MBA(北京)的考生,均须参加提前面试并获得“条件录取资格”,报名和参加全国统考。

    *注:参加过2022年北师大经管MBA(北京)提前面试的结果保留至报考2023年北师大经管MBA(北京)。



MBA招生信息

  ●  招生人数:

  2023年招生人数以学校公布的招生简章为准

(2022年招生计划为350名)

  ●  学制:2年

  ●  学习方式:非全日制

  ●  录取类别:定向就业

  ●  学费:9.9万元/年(总学费19.8万元,分两年缴清)

  ●  复试分数线:以北京师范大学公布的分数线为准。



MBA报考条件

  ●  中华人民共和国公民。

  ●  拥护中国共产党的领导,品德良好,遵纪守法。

  ● 身体健康状况符合国家和我校规定的体检要求。

  ●  考生学业水平必须符合下列条件之一:

(1)具有国家承认的大学本科毕业学历的人员。

(2)获得国家承认的高职高专毕业学历的人员,或国家承认学历的本科结业生。

(3)已获硕士、博士学位的人员。

(4)在境外获得的学历(学位)证书须通过(中国)教育部留学服务中心认证,资格审查时须提交认证报告。

  ●  大学本科毕业后有三年以上(含三年)工作经验的人员;或获得国家承认的高职高专毕业学历或大学本科结业并有五年以上(含五年)工作经验的人员;或获得硕士或博士学位后有两年以上(含两年)工作经验的人员(截止2023年9月1日前)。      

      国防生及现役军人报考,还应遵守解放军有关报考要求。

      非应届在读研究生报考,须在报名前征得就读院校同意,并在录取时先办理原就读院校的退学手续。我校不允许研究生同时攻读两个以上(含)不同层次或相同层次的学位。





预约
报名
在线咨询 微信
微信咨询
QQ群
(1)群
(2)群
(3)群
(4)群
常见问题 联系我们

17800217637