785
收藏
研晟考研,专注清华北大等985/211名校考研辅导,拥有完善的服务团队,专属定制化的考研备考规划,力争实现每位学子的考研梦、名校梦。
伦理学是关于现实社会如何更使人幸福、人性如何更完善的学科,它不是“纯粹理性”,而是“实践理性”,其学科特点就是关照现实社会和人来做研究,所以伦理学在注重学术思想理论研究的同时,也关注社会热点和社会发展中的重大问题。社会建设以及发展中的道德问题、社会问题,需要来自伦理学的合理性的审视和应然引导。那么国内伦理学专业哪所学校好呢?下面研晟考研收集整理了国内伦理学专业最好的十所大学,一起去看下详细内容吧!
01、院校综合情况
北京大学--985211--北京市-- A+
北京大学伦理学科具有悠久的历史:早在1914年北大哲学门招生之初就开设了伦理学课程,蔡元培在担任北京大学校长期间大力提倡伦理教育,成为现代中国伦理学的主要奠基者之一;伦理学教研室现有教师五名:王海明、何怀宏、陈少峰、徐向东、李猛。主要教学和研究方向涉及伦理学原理、中国伦理学史、西方伦理思想史、西方政治哲学、元伦理学、道德心理学、应用伦理学等。
复旦大学--985211--上海市--A+
伦理学学科在复旦是一个既渊源深厚又较为年轻的学科。1993年12月,伦理学专业被授予硕士点,开始招收伦理学专业的研究生。1994年成立复旦大学应用伦理学研究中心,由陈根法教授任主任。这是当时国内大学最早成立的应用伦理学研究中心,中心成立后开展了应用伦理学基础理论、经济伦理、生命医学伦理等方面的研究。
中国人民大学--985211--北京市--A
中国人民大学哲学院伦理学学科成立于1960年。学科创始人罗国杰教授是新中国伦理学的开拓者和奠基人。人大伦理学是首批被国务院学位委员会批准为硕士点(1981)和博士点(1984) 的伦理学专业。1988年被确定为国家级重点学科,是国家教委确定的首批重点学科之一。
南京大学--985211--南京市--A
南京大学哲学系的前身是中央大学哲学系,创立于1920年。本系是我国首批获得博士学位授予权的哲学系之一。2002年成为哲学一级学科博士学位授权单位,下设马克思主义哲学、中国哲学、外国哲学、逻辑学、伦理学、宗教学、科学技术哲学、东方哲学与宗教(自设)等八个博士点和相应硕士点。
北京师范大学--985211--北京市--A-
北京师范大学哲学学院是我国哲学社会科学教育、科研的重镇之一,拥有从本科至硕士、博士、博士后在内的系统完备的人才培养体系,各专业均具有雄厚的教学和科研实力。近年来,哲学学科在QS排名稳定在51-100位段,第四轮教育部学科评估位居A类。
吉林大学--985211--长春市--A-
1995年吉林大学建立哲学社会学院。目前已发展成为拥有4个系:哲学系、社会学系、心理学系、劳动和社会保障学系;1个教育部人文社会科学重点研究基地:吉林大学哲学基础理论研究中心;7个二级学科博士点:马克思主义哲学、中国哲学、外国哲学、伦理学、科学技术哲学、社会学、社会保障;2个一级学科博士点:哲学和社会学;2个博士后科研流动站(哲学和社会学)的学术重镇。
武汉大学--985211--武汉市--A-
武汉大学哲学学院是国内最有影响的哲学院系之一,综合实力和整体水平在全国各类评估中名列前茅,也是国际知名大学哲学院系。在最新国际QS排名中,世界排名第43,位列国内高校第一。具有马克思主义哲学、中国哲学、外国哲学、美学、宗教学、逻辑学、伦理学、科学技术哲学、国学、基础心理学、应用心理学等11个硕士点,有10个博士点。
黑龙江大学--哈尔滨市--B+
哲学学院的前身是黑龙江大学哲学系,始建于1958年。学院已开设马克思主义哲学、中国哲学、外国哲学、宗教学、伦理学、美学、科学技术哲学、逻辑学、文化哲学等9个二级学科硕士点。至2017年,学院现有教师专任教师42人,其中教授20人,副教授9人,讲师4人,博士生导师13人,硕士生导师31人。
华东师范大学--985211--上海市--B+
华东师范大学哲学系的前身是原华东师范大学政治教育系哲学教研室,学术奠基人是当代中国著名哲学家、哲学史家冯契教授。哲学系拥有哲学一级学科硕士点,下设7个硕士点:马克思主义哲学、中国哲学、外国哲学、逻辑学、伦理学、宗教学和科学技术哲学。哲学系现有教职工57人,其中教授21人,副教授20人。其中国(境)外教师4人。
浙江大学--985211--杭州市--B+
浙江大学哲学学科历史悠久,文脉流长,学科初创于20世纪三十年代的浙江文理学院和之江大学,1947年由近代著名哲学家谢幼伟主持,原国立浙江大学正式创建哲学系。哲学学院对应哲学学科门类,下设8个伦理学等二级学科,现有教师51人(外籍教师6人),其中含文科资深教授、求是特聘教授在内的教授24人、副教授13人、“百人计划”研究员与特聘研究员13人,专职研究员1人,入选国家级重大人才项目7人。
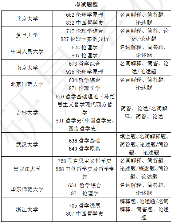
那么,伦理学专业的Top10的学校都考什么科目,招生人数这么样呢?继续往下看
伦理学考研初试科目为:思想政治理论、英语、专业课一、专业课二;
解析:
通过对各学校考试科目及招生人数的整理分析,复旦大学和华东师范大学招生人数是比较多的,报考这些学校的话,成功的胜算可能会相对更大一些;但是从专业课方面来看,以上北京师范大学和华东师范大学2所学校的专业课考试科目基本相同,即便考纲或者参考书不一样,整体方向还是比较接近的,可以说,选择这个专业课,就等于给自己增加了学校的选择机会。
除了这些,考生们还需要关注什么内容呢?自然分数线报录比是每个考生的重点关注,只有明确这些,才能给自己的择校一个明确的定位。
以下以近三年的复试录取情况为例
就业方向
总的来讲,当前伦理学专业毕业生主要就业方向:可从事政府部门、非营利机构以及企业的行政及人力资源管理工作;高校政治学、德育的教学与研究工作;高校行政管理、学生管理及政治思想工作;各种新闻媒体、图书馆等机构的采访、编辑、管理等。
以上是关于伦理学专业考研的top10学校综合考情分析内容,如需了解更多考研相关知识,关注公众号:研晟考研
如有考研相关问题咨询,扫码加微信,专业老师给您解答。
本文部分信息来自网络,如有疏漏或转载授权问题,请联系研晟考研,以便及时纠正。
如需了解更多清北考研相关内容,关注公众号:研晟考研啦
