611
收藏
研晟考研,专注清华北大等985/211名校考研辅导,拥有完善的服务团队,专属定制化的考研备考规划,力争实现每位学子的考研梦、名校梦。
美术与书法学是两门息息相关的艺术学科,它们都强调了艺术的表现和文化的传承。美术与书法之所以被人们称为书画同源,其原因在于两者从本质上来说,都是一种特殊的艺术形式。美术具体表现的是事物的细节和形象特征,书法表现的是相对抽象的实物形态。美术与书法的学习和创作过程虽然各有差异,但是“书画同源”又体现着两者密不可分,相互交融的密切联系。那么国内美术与书法硕士专业哪所学校好呢?下面研晟考研收集整理了国内美术与书法硕士专业最好的十所大学,一起去看下详细内容吧!
01、院校综合情况
中央美术学院--北京市--A+
中央美术学院是中华人民共和国教育部直属的唯一一所高等美术学校。学院致力于建设造型、设计、建筑、人文等学科群相互支撑、相互影响的现代形态美术教育学科结构,在构建新世纪中国特色的美术教育体系中发挥引领作用,以鲜明的中国特色、高水平的教学质量和研究成果,赢得国际美术教育界的高度赞誉,成为中国高等美术教育领域具有代表性、引领性和示范性的美术院校,并在国际一流的美术院校中享有重要地位。
中国美术学院--杭州市--A+
绘画艺术学院以“技艺与方法——大绘画时代绘画方法论的思考与重建”为核心研究方向,以“后印刷时代的版画艺术”与“城市化进程中的壁画研创”为重点研究方向,一方面努力继承和发展“国美之路”的优良传统,立足已有的历史积淀与学科优势,深度融合中国文化精神,持续坚持绘画艺术的理想和追求;另一方面,努力探究和洞察绘画艺术在图像媒体时代所发生的深刻变化,以“重启绘画方法论的思考和建构”,“重构专业融通与内涵深化、多元拓展与本体增强相结合的教学框架”以及“重提开拓创新、国际视野的思想理念”的“三重方法”为主要路向,从油画、版画、壁画、综合绘画等多个角度展开当代绘画艺术教育思想与方法的新探索,以构筑大绘画时代的绘画专业教学、创作与研究的新格局,为社会持续培养兼具有思想深度和创新意识的国际化绘画艺术专门人才。
南京艺术学院--南京市--A
美术学院重视教学、艺创、科研与学科建设,已发展成为拥有美术学、绘画(包括油画、版画、壁画、插画四个专业方向)、中国画、书法学、雕塑五个国家级一流专业(建设点)的研究型学院。美术学院在师资结构、教学模式、艺术创作、学术研究和学科建设等方面已形成自己的特色和优势。师资队伍中既有国内瞩目的大师名家、国家级高层次人才,又不乏中青年专业骨干。
西安美术学院--西安市--A
中国画学院(前身为中国画系)创办于1957年,1978年获硕士研究生培养资格,2002年获陕西省美术学名牌专业称号,2003年获博士研究生培养资格。2007年被评为省级“中国画教学团队”和国家级特色专业(绘画专业);2009年评为国家级“中国画教学团队”;2011年被评为陕西省特色专业和人才培养模式创新实验区;2012年由美术学绘画专业批转为中国画专业;2013年被评为专业综合改革试点;2016年中国画专业获得省级一流专业;2018年更名为中国画学院;2019年中国画专业获得国家级一流专业。中国画学院拥有陕西省重点学科和陕西省“一流专业”,并有两名国家级名师奖和两名省级教学名师奖获得者。
清华大学--985211--北京市--A-
清华大学美术学院,前身为1956年成立的中央工艺美术学院。作为新中国的第一所艺术设计高等院校,学院秉持为人民衣食住行服务的宗旨,开创并书写了中国现代艺术设计教育史的重要篇章,成为多元艺术创新的先锋力量,是中国百年艺术与设计事业发展的重要组成部分。
首都师范大学----双一流--北京市--A-
首都师范大学美术学院秉持“开放、包容、守正、创新”的办学理念,以“重传统、倡多元、求创新”为根本特色,立足首都,面向全国,服务社会。美术学院开设美术学(师范)、美术学(艺术市场)、绘画(国画)、绘画(油画)、视觉传达设计、环境设计、数字媒体艺术共七个专业及方向。美术学院的学科实力雄厚,优势显著,在全国综合类大学的同类学科中居引领地位。美术学是国家重点培育学科,在教育部第三轮学科评估中位列全国第五,第四轮学科评估中进入A类学科(前5%-10%)。
上海大学--211--上海市--A-
上海大学上海美术学院传承了1912年刘海粟创办的“上海美专”的海派美术精神,2016年12月,正式挂牌为上海大学上海美术学院。现任院长为中国美术家协会副主席、中国雕塑学会会长曾成钢。学院拥有3个一级学科博士点(美术学、设计学、艺术学理论),一个一级学科硕士点(建筑学),两个专业硕士学位点(美术、艺术设计),一个博士后流动站(美术学)。学院下设8个教学系、1个国家级实验教学示范中心“公共艺术技术实验教学中心”、1个首批市级协同创新中心“上海公共艺术协同创新中心”。
南京师范大学--211--南京市--A-
南京师范大学美术学院的“美术学”是省级品牌专业,“水彩水粉”、“草书艺术”是江苏省精品课程,动画专业在全国高校连续四年排名第一,现为国家级特色专业。美术学院现有美术学博士后流动站,美术学一级学科博士学位授权点、美术学一级学科硕士授权点、设计学一级学科博士学位授权点、设计学一级学科硕士授权点,是国家首批艺术硕士专业(MFA)综合改革试点单位。
四川美术学院--重庆市--A-
中国画与书法艺术学院的教学已有70多年的历史,由张大千创立的中国画教学程序一直保留和延续至今天的中国画系教学体系当中。经过几代同仁的辛勤耕耘和艰苦探索,中国画与书法艺术学院不断发展壮大,已经发展成为“专业定位明确、课程体系完善、培养方式多元、培养成效突出、专业特色鲜明、师资队伍雄厚、教学保障有力”的优势学科,成为西南地区中国画教学与科研创作的学术高地,为社会培养、输送了一大批从事教育教学、科研创作、文化宣传的优秀人才,在全国产生了重大影响,是中国画现代发展历程中不可或缺的组成部分。
北京电影学院--北京市--B+
“美术学院”前身为美术系,始建于1959年,是北京电影学院最早建立的四个主干系之一。2015年10月因学科专业发展和人才培养机制建设的需要正式改制为美术学院(二级院)。学科专业建设方面。立足于学校戏剧与影视学、美术学学科的建设目标,构建形成了相互支撑、融通互补、交融发展的现代形态电影视觉造型艺术专业教育的发展新局面。
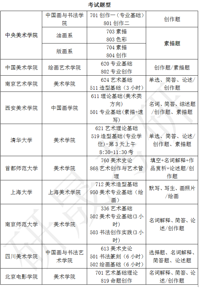
那么,美术与书法硕士专业的Top10的学校都考什么科目,招生人数这么样呢?继续往下看
美术与书法硕士考研初试科目为:思想政治理论、英语、专业课一、专业课二;
解析:
通过对各学校考试科目及招生人数的整理分析,中国美术学院、南京艺术学院和四川美术学院招生人数是比较多的,报考这些学校的话,成功的胜算可能会相对更大一些;但是从专业课方面来看,以上10所学校的专业课考试科目看似不同,即便考纲或者参考书不一样,整体方向还是比较接近的,可以说,选择这个专业课,就等于给自己增加了学校的选择机会。
除了这些,考生们还需要关注什么内容呢?自然分数线报录比是每个考生的重点关注,只有明确这些,才能给自己的择校一个明确的定位。
以下以近三年的复试录取情况为例



就业方向
总的来讲,当前美术与书法硕士专业毕业生主要就业方向:
美术方向
可从事与美术相关的各种职业,如美术教育、美术创作、美术策划、美术设计、美术传媒等领域的教学、创作、研究、策划等工作。
书法方向
可到书法艺术专业团体或研究机构从事书法创作和理论研究,出版社、报刊社、电视台、设计单位从事美术编辑、设计、刊物创办、书刊出版和相关的书法艺术节目主持工作;可以在大中专院校、中小学从事书法教学。
以上是关于美术与书法专业考研的top10学校综合考情分析内容,如需了解更多考研相关知识,关注公众号:研晟考研
如有考研相关问题咨询,扫码加微信,专业老师给您解答。
本文部分信息来自网络,如有疏漏或转载授权问题,请联系研晟考研,以便及时纠正。
如需了解更多清北考研相关内容,关注公众号:研晟考研啦
