研晟考研-以研促教,研精毕智,厚德载晟!
24小时报名热线
17800217637

2025考研|每日一练:考研政治、考研英语、考研数学

作者:研晟考研
2023-11-04 15:50:36
247
来源:研晟考研
收藏

研晟考研,专注清华北大等985/211名校考研辅导,拥有完善的服务团队,专属定制化的考研备考规划,力争实现每位学子的考研梦、名校梦。

研晟考研 研晟考研 2023-11-04 09:08 发表于陕西

                        image.png

距离24考研初试还有48天,今天公共课的每日一练来喽!快来打卡吧~

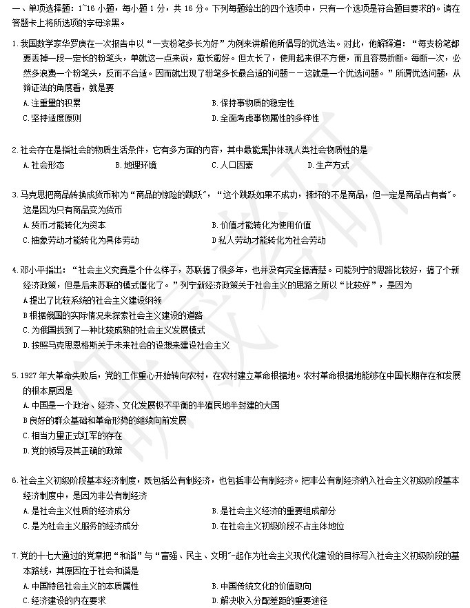
政治

5939100f48d6b4e6a3306af703b130c0.jpg

英语

6eded97a9345eb8d4c3592361da24d23.png

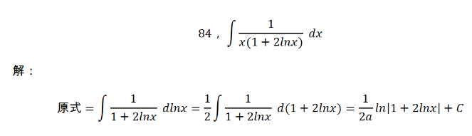
数学

image.png

如需了解更多考研相关知识,关注公众号:研晟考研  




预约
报名
在线咨询 微信
微信咨询
QQ群
(1)群
(2)群
(3)群
(4)群
常见问题 联系我们

17800217637