研晟考研-以研促教,研精毕智,厚德载晟!
24小时报名热线
17800217637

2025考研|每日一练:考研政治、考研英语、考研数学

作者:研晟考研
2023-11-06 15:53:15
345
来源:研晟考研
收藏

研晟考研,专注清华北大等985/211名校考研辅导,拥有完善的服务团队,专属定制化的考研备考规划,力争实现每位学子的考研梦、名校梦。

研晟考研 研晟考研 2023-11-06 09:10 发表于陕西

                        image.png

距离24考研初试还有46天,今天公共课的每日一练来喽!快来打卡吧~

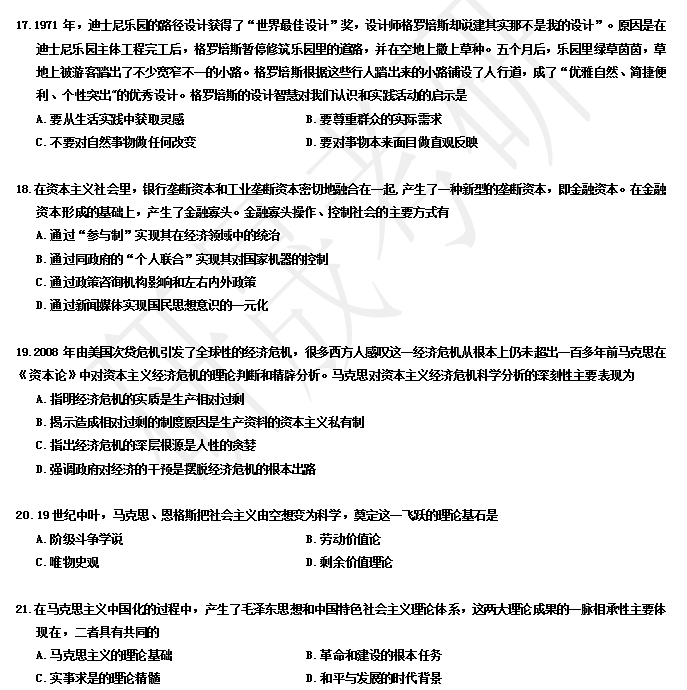
政治

140161058169146f98a83f40bb392e66.png

45446d5cd181955c8ff99d282495cfcf.png

英语

41a91e386660ac9fd6626268ef3f6811.png

1247a5316443f1a10960f590e1779c28.png

数学

image.png

如需了解更多考研相关知识,关注公众号:研晟考研  




数学





预约
报名
在线咨询 微信
微信咨询
QQ群
(1)群
(2)群
(3)群
(4)群
常见问题 联系我们

17800217637