研晟考研-以研促教,研精毕智,厚德载晟!
24小时报名热线
17800217637

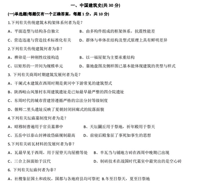
2025考研|每日一练:浙江大学建筑学基础考研真题

作者:研晟考研
2024-01-25 16:54:21
525
来源:研晟考研
收藏

研晟考研,专注清华北大等985/211名校考研辅导,拥有完善的服务团队,专属定制化的考研备考规划,力争实现每位学子的考研梦、名校梦。

今天的每日一练来喽,大家一起来看看吧~~

ee8c21d566ddd3bfb8923fd89278934f.png

3808dea0e5fa0148f7935c8e0dc71c2b.png

d3f3b0386362ffbea5ad5a5eff1d2cdb.png

如需了解更多考研相关知识,关注公众号:研晟考研

预约
报名
在线咨询 微信
微信咨询
QQ群
(1)群
(2)群
(3)群
(4)群
常见问题 联系我们

17800217637