研晟考研-以研促教,研精毕智,厚德载晟!
24小时报名热线
17800217637

2024考研|公共管理学专业院校TOP10综合情况分析

作者:研晟考研
2023-08-10 14:23:43
773
来源:研晟考研
收藏

研晟考研,专注清华北大等985/211名校考研辅导,拥有完善的服务团队,专属定制化的考研备考规划,力争实现每位学子的考研梦、名校梦。

公共管理学是针对政府管理的缺陷而产生的一种管理理念和管理模式。它一方面强调管理目标的“公共性”,即公共权力必须履行公共职能;另一方面强调对公共权力的监督、制约和规范,强调运用公共权力的科学方法。那么国内公共管理学专业哪所学校好呢?下面研晟考研收集整理了国内公共管理学专业最好的十所大学,一起去看下详细内容吧!

01、院校综合情况

中国人民大学--985211--北京市--A+

中国人民大学公共管理学院组建于2001年6月,目前下设行政管理学系、土地管理系、城市规划与管理系、卫生政策与管理系(筹)、公共财政与公共政策研究所、社会保障研究所、组织与人力资源研究所等教学科研机构。在教育部全国第三轮一级学科评估中,公共管理一级学科名列全国高校第一。在学院现有二级学科中,行政管理为国家重点学科,土地资源管理、社会保障为北京市重点学科。

清华大学--985211--北京市--A+

清华大学公共管理学院在2003年获得全国首批公共管理一级学科授权;在2013年全国公共管理一级学科评估名列第二名,其中学术声誉和科学研究名列第一;在2017年全国公共管理一级学科评估中结果为A+。学院公共管理一级学科下设有博士授权点和硕士授权点,以及公共管理学科博士后流动站。在2017年全国公共管理一级学科评估中结果为A+。学院公共管理一级学科下设有博士授权点和硕士授权点,以及公共管理学科博士后流动站。

北京大学--985211--北京市--A

政府管理学院拥有国家重点学科,学科建设守正创新。公共管理学科在2004年的学科评估中获评全国第一,并在此后的多次学科评估中名列三甲。政府管理学院拥有雄厚的师资力量,教学资质优异。学院现有在职教师53人,其中教授及长聘副教授23人,副教授14人,助理教授16人,均毕业于国际和国内一流大学,其中47.17%具有海外留学经历,毕业院校包括牛津大学、剑桥大学、哈佛大学、麻省理工学院等一流大学。

南京农业大学--211--南京市--A

南京农业大学公共管理学院分别设有土地资源管理、行政管理、教育经济与管理、社会保障等4个博士点和4个硕士点及公共管理专业学位硕士点(MPA)。土地资源管理入选国家重点学科,公共管理为江苏省重点学科。在全国第四轮学科评估中,公共管理学科被评为A。学院拥有1个国家级工程研究中心,1个省级工程中心,1个省级重点高端智库,1个省级重点培育智库,2个省级高校人文社会科学校外研究基地。

浙江大学--985211--杭州市--A

浙江大学公共管理学院成立于2005年7月,在中国经济增长方式转换、社会发展模式转变的重要关头应运而生。学院秉持“以天下为己任,以真理为依归”的理念,致力于培养公忠坚毅、能担大任的领导人才,努力建设成为国内顶尖、国际知名的公共管理学院。创院院长为浙江大学文科资深教授姚先国,现任院长为赵志荣教授。在全国第五轮学科评估中,公共管理学科、农林经济管理学科进入双丰收,进入国内头雁阵列。

武汉大学--985211--武汉市--A

武汉大学政治与公共管理学院办学历史悠久,学术积淀深厚。学院拥有公共管理一级学科,均为全国同类学科建设最早单位之一。现有10个硕士点。在第四轮一级学科评估中,公共管理学科评为A档。公共管理和政治学一级学科均为湖北省重点学科,社会保障二级学科为此领域全国唯一的国家重点学科和湖北省优势学科。

中山大学--985211--广州市--A

中山大学政治与公共事务管理学院数十载学科重振,生机勃勃。基于“善政天下、良治中国”的立院宗旨,历经平台搭建、结构调整,学院形成了以政治学和公共管理学两大一级学科合力支撑学院发展的基本格局。其中,公共管理学位居全国引领性学科之列,依托学院成立的中山大学中国公共管理研究中心是教育部人文社会科学重点研究基地。

北京航空航天大学--985211--北京市--A-

北京航空航天大学人文社会科学学院长期以来,学院坚持“夯实基础、强化实践、注重交叉”的发展战略,在公共管理、高等教育、战略问题研究等领域具有突出的学术比较优势,逐渐形成了以公共管理为龙头,行政管理、教育经济与管理、应急管理、理论经济学、心理学等综合交叉的学科协同发展生态。在2017年教育部第四轮学科评估中,公共管理一级学科被评为“A-”。

北京师范大学--985211--北京市--A-

北京师范大学政府管理学院于2013年建院,其前身为成立于2001年的管理学院。学院现有60多名教职工、1000余名在校学生,形成了“本—硕—博”完整的人才培养体系。学院现有行政管理、政府经济管理、土地资源管理、人力资源管理、情报学、图书馆学6个硕士点和公共管理专业硕士点(MPA),公共管理一级学科为北京市重点学科。

复旦大学--985211--上海市--A-

复旦大学国际关系与公共事务学院公共行政系始建于2000年,是复旦大学公共管理一级学科建设的主要承担者。复旦公共管理学科在第一、第二轮全国一级学科评估中分列第二和并列第一,第四轮评估结果为A-,第五轮学科评估比第四轮有所提升,在全国始终位列前10。2013年,复旦公共管理硕士项目(MPA)在全国MPA教指委的综合改革试点中获评“优秀”。2017年,复旦公共管理硕士项目(MPA)被教育部和全国MPA教指委遴选为6所高水平认证示范院校之一。2018年,复旦公共管理硕士项目(MPA)获教育部专业学位水平评估公共管理A类院校。

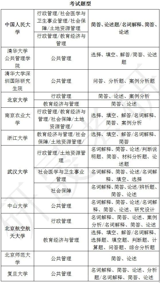
那么,公共管理学专业的Top10的学校都考什么科目,招生人数这么样呢?继续往下看

公共管理学考研初试科目为:思想政治理论、英语、专业课一、专业课二;

图片

解析:

通过对各学校考试科目及招生人数的整理分析,清华大学和南京农业大学招生人数是比较多的,报考这些学校的话,成功的胜算可能会相对更大一些;但是从专业课方面来看,以上武汉大学、中山大学和北京师范大学3所学校的专业课考试科目基本相同,即便考纲或者参考书不一样,整体方向还是比较接近的,可以说,选择这个专业课,就等于给自己增加了学校的选择机会。

除了这些,考生们还需要关注什么内容呢?自然分数线报录比是每个考生的重点关注,只有明确这些,才能给自己的择校一个明确的定位。

以下以近三年的复试录取情况为例

图片图片图片图片

图片

就业方向

总的来讲,当前公共管理学专业毕业生主要就业方向:党政机关、企事业单位、社会团体、公共服务机构的办公和管理工作,包括在文教、体育、卫生、社区、老年事业、社会保障等公共事业单位的行政管理部门,老年产业单位,高校、科研单位、政府机关工作。

以上是关于公共管理学专业考研的top10学校综合考情分析内容,如需了解更多考研相关知识,关注公众号:研晟考研



相关阅读

预约
报名
在线咨询 微信
微信咨询
QQ群
(1)群
(2)群
(3)群
(4)群
常见问题 联系我们

17800217637